联系人:王经理
销售电话:13371051536
销售QQ:1401548526
公司地址:山东省潍坊市高新区光电路155号光电产业加速器(一期)
13371051536
PRODUCT CENTER
联系人:王经理
销售电话:13371051536
销售QQ:1401548526
公司地址:山东省潍坊市高新区光电路155号光电产业加速器(一期)
文章来源:球盟会官网网页版 发布时间:2023-07-25 10:17:23 浏览次数:2969次
管式土壤墒情监测站FT-TDR能够针对不同土层的土壤水分含量进行动态观测,而且是进行快速、准确、全面地观测。
此产品需要预先埋入一根塑料管,将主传感器安置于管内,能够从预留管中轻松地取出、更换主传感器,维修方便,循环使用率高。

墒指土壤适宜植物生长发育的湿度。墒情,指土壤湿度的情况,也就是土壤的实际含水量。
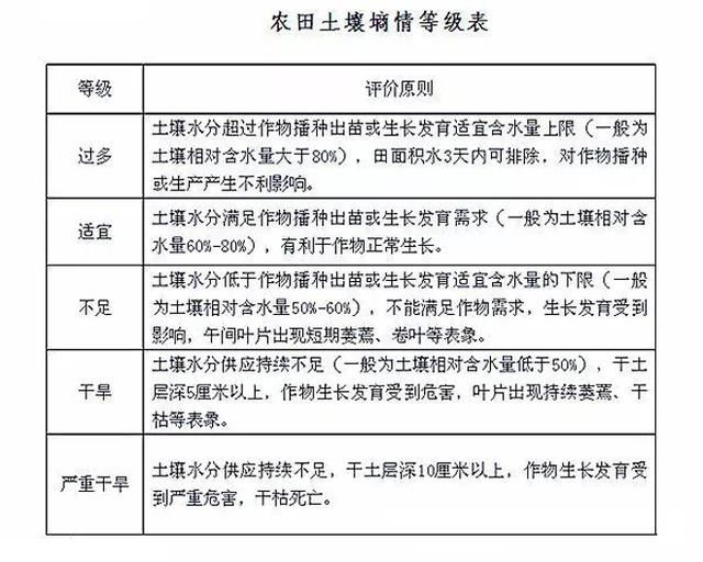
接下来再说一下土壤墒情含水量的等级划分。
土壤含水量有三个重要指标。
一是土壤饱和含水量。
二是田间持水量。
三是萎蔫系数,也就是植物萎蔫时土壤仍能保持的水分。
土壤墒情也有测定指标,一般20cm为一监测层,监测层深度以100cm内为宜,0-20cm、20-40cm两层为必测层(一般只测定这两层)。
下面的图片,很好的表达了土壤墒情的等级、干旱程度等。


也可从土壤表面判断,具体为:
饱墒(含水量18.5%~20%),土色深暗发黑,用手捏之成团,抛之不散,可搓成条,手上有明显的水迹,饱墒为适耕上限,土壤有效含水量最大。
适墒(含水量15.5%~18.5%),土色深暗发暗,手捏成团,抛之破碎,手上留有湿印。适墒是播种耕作适宜的墒情,有效含水量较高。
黄墒(含水量12%~15%),土色发黄,手捏成团,易碎,手有凉爽感觉。黄墒适宜耕作,有效含水量较少,播种出苗不齐,需要灌溉。
干土(含水量在8%以下),土色灰白,土块硬结,细土松散。干土无作物可吸收的水分,不适宜耕作和播种。
土壤墒情信息的精确采集是进行农田节水灌溉、最优调控的根本和保证。
土壤墒情的自动化系统由于体积小,操作软件不复杂,并且所反馈的数据具备很强的精准度,记录数据的时间间隔可根据实际的需要进行任意的设置和选择,0.083~24h均可。所有数据的观
无线多点土壤墒情监测系统对果园的水果种植起到很大的帮助作用
墒情监测站是一种集成了多种传感器的设备,用于实时监测土壤的水分、温度、电导率和pH值等关键参数。